Date: October 6, 2025
Stack safe ANF conversion in C++ using defunctionalization
Recently I’ve been interested in the idea of writing compilers for functional programming languages in C++. C++ has the most up-to-date bindings for generating LLVM IR, and is the most commonly used language for compiler jobs. So I wanted to get some project experience with C++, and what better way than to write a small compiler for a functional language in it?
The biggest issue with using C++ for this task is that
compilers for functional languages tend to heavily use recursion
for rewriting trees, and with C++ we need to be careful not to
overflow the stack. While with most of the passes I can get by
with visitors and explicit heap allocated stack structures like
std::stack
or std::vector
, the thing
that stumped me the most was ANF conversion.
What is ANF conversion? Well, one difference between a compiler for a functional language and an imperative one is that functional compilers have higher order functions which must be transformed away by the compiler before it can be lowered to LLVM. We also want the compiler to apply specific transformations related to functional programming languages like function uncurrying, argument flattening, etc.
This calls for another intermediate language between the
abstract syntax tree and LLVM IR, which still preserves the tree
structure for nested functions, if statements, and join points
(which are like basic blocks but with arguments), but otherwise
disallows nested expressions. So something that is expressed as
1 + 2 * 3
in the abstract syntax tree would be
represented like:
let tmp1 = 2 * 3 in
let tmp2 = 1 + tmp1 in
tmp2
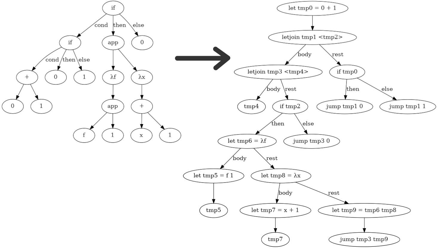
This representation is called A-normal form or ANF for short. ANF conversion is the process of converting the abstract syntax tree into A-normal form. The image below shows the process of ANF conversion for a expression in a language with if, lambda, apply, and binary operator expressions:

How would we implement this transformation? Lets look at a
sample example for if expressions. If we have
1 + if 0 + 1 then 1 + 2 else 2 * 3
what would the
output look like?
let tmp0 = 0 + 1 in
let%join tmp1 <tmp2> =
let tmp3 = 1 + tmp2 in
tmp3
in
if tmp0 then
let tmp5 = 1 + 2 in
jump tmp1 tmp5
else
let tmp6 = 2 * 3 in
jump tmp1 tmp6
The body of the join point contains the “rest” of the code that
uses the value of the if expression (stored in the join point’s
argument tmp2
). The then and else expressions are
recursively converted into ANF and linked to a jump expression at
the end. The psuedocode for what we want this transformation to
look like is shown below:
result_condition = recursively convert condition expression
let%join joinName <slot>
[rest of the computation using slot as the value of the if expression]
in
if result_condition then
result_then = recursively convert then expression
jump joinName result_then
else
result_else = recursively convert else expression
jump joinName result_else
Because we have a problem where we want to expand the rest of
the computation, we want to pass in a continuation into the
conversion function. The continuation will take as a parameter a
value denoting the result of the expression, and return the result
of ANF converting the rest of the program. This is what this looks
like in C++ (k
is a member of the
AnfConvertVisitor
class and refers to the
continuation):
std::unique_ptr<Exp> AnfConvertVisitor::operator()(ast::IfExp &exp) {
return exp.cond->convert([&thenBranch = *exp.then, &elseBranch = *exp.els,
&k = k](Value condValue) {
auto joinName = fresh();
auto slot = fresh();
return make(JoinExp{
.name = joinName,
.slot = std::optional{slot},
.body = k(VarValue{slot}),
.rest = make(IfExp{
.cond = condValue,
.thenBranch = thenBranch.convert([&joinName](Value value) {
return make(JumpExp{joinName, std::optional{std::move(value)}});
}),
.elseBranch = elseBranch.convert([&joinName](Value value) {
return make(JumpExp{joinName, std::optional{std::move(value)}});
})})});
});
}
The if else case is the hardest case to handle; the other cases are pretty easy. However, we should take a step back. Just from looking at the if else example it should be clear that the conversion is happening recursively. We don’t want this because if we pass in a larger AST, then we can get stack overflows.
What we want to do instead is to convert this recursion into a
loop. Because all recursive uses will have to be eliminated, that
includes the continuation call since that is also recursive. This
means that the higher order function k
will have to
be eliminated through the process of defunctionalization.
Because defunctionalization is a pretty involved process, we want to do this in a language better suited for the task. You could use any functional language with guaranteed tail call elimination like Scheme, Haskell, OCaml, etc. but for this I chose Standard ML because it doesn’t have syntax sugar like do notation or let binding syntax, making it slightly easier to identify closures.
Let’s start off by writing the basic recursive implementation for ANF conversion in Standard ML:
local
fun go exp k =
case exp of
L.Int i => k (Int i)
| L.Var v => k (Var v)
| L.Lam (v, body) =>let
val body = go body Halt
val f = fresh "f"
in
Fun (f, [v], body, k (Var f))end
| L.App (f, x) =>fn f =>
go f (fn x =>
go x (case f of
let val r = fresh "r" in App (r, f, [x], k (Var r)) end
Var f => raise Fail "must apply named value"))
| _ =>
| L.Bop (bop, x, y) =>fn x =>
go x (fn y =>
go y (let val r = fresh "r"
in Bop (r, bop, x, y, k (Var r))
end))
| L.If (c, t, f) =>fn c =>
go c (let
val (j, p) = (fresh "j", fresh "p")
val jump = fn p => Jump (j, SOME p)
in
Join (j, SOME p, k (Var p), If (c, go t jump, go f jump))end)
in val convert = fn exp => go exp Halt
end
Although we pass in a continuation k
into the
conversion function, this conversion function is not in
continuation passing style form. In continuation passing style,
all function calls are always in tail position, or in other words,
at the very end of the function. But in this function, we call
k
and use its return value afterwards, which means it
is not called in tail position. So the first thing we need to do
is convert go
to be in proper continuation passing
style form. We do that by having the continuation k
itself take in a continuation for what to do with the result ANF
expression. We call this continuation k'
and it takes
an ANF expression as a parameter and the result. Then, we thread
k'
into the go
function as well so that
when we need to call k
we have a k'
ready to pass into it.
local
fun go (exp: L.exp) (k': exp -> exp) (k: value * (exp -> exp) -> exp) : exp =
case exp of
L.Int i => k (Int i, k')
| L.Var v => k (Var v, k')
| L.Lam (v, body) =>let
val k' = fn body =>
let val f = fresh "f"
in k (Var f, fn rest => k' (Fun (f, [v], body, rest)))
end
in
fn (value, k') => k' (Halt value))
go body k' (end
| L.App (f, x) =>fn (f, k') =>
go f k' (fn (x, k') =>
go x k' (case f of
Var f =>let val r = fresh "r"
in k (Var r, fn rest => k' (App (r, f, [x], rest)))
end
raise Fail "must apply named value"))
| _ =>
| L.Bop (bop, x, y) =>fn (x, k') =>
go x k' (fn (y, k') =>
go y k' (let val r = fresh "r"
in k (Var r, fn rest => k' (Bop (r, bop, x, y, rest)))
end))
| L.If (c, t, f) =>fn (c, k') =>
go c k' (let
val (j, p) = (fresh "j", fresh "p")
val jump = fn (v, k') => k' (Jump (j, SOME v))
val go' = fn e => fn f => go e f jump
in
fn rest =>
k (Var p, fn t =>
go' t (fn f =>
go' f (
k' (Join (j, SOME p, rest, If (c, t, f))))))end)
in
val convertCPS: L.exp -> exp = fn e =>
fn a => a) (fn (v, k) => k (Halt v))
go e (end
This function is completely tail recursive, but we cannot port
this directly to C++. Even if we use Clang and GCC’s
musttail
attribute for tail call optimization, that
optimization can only be applied for tail calls with the exact
same type signature as the function itself, which is not the case
here. So we still need to do defunctionalization.
The first step to defunctionalization is to identify the types
of closures that need to be lowered. For our ANF conversion
function we have two types: k'
which refers to
closures with the type exp -> exp
, and
k
for the type
value * (exp -> exp) -> exp
. We create two
algebraic data types, K'
for representing closures
with the type of k'
, and K
representing
closures with the type of k
. We then create two
functions applyK'
, and applyK
that will
be used in place of calling a continuation with the given
arguments. The exp -> exp
argument to
k
is also translated to a K'
type since
we are replacing all higher order functions with the
defunctionalized version. This is what it looks like so far, with
...
representing the parts that haven’t been filled
out yet:
datatype K' =
...and K =
...
fun go (exp: L.exp) (k': K') (k: K) : exp =
...and applyK' (k' : K') (exp: exp) : exp =
...and applyK (k : K) (value: value) (k': K') : exp =
...
Now we have to identify all the closures for each closure type.
This means looking for all expressions in the form
fn _ =>
. Starting with k'
, there are
two closures in the Lam
branch:
| L.Lam (v, body) =>let
val k' = (* k' closure 1 *) fn body =>
let val f = fresh "f"
in k (Var f, (* k' closure 2 *) fn rest => k' (Fun (f, [v], body, rest)))
end
in
fn (value, k') => k' (Halt value))
go body k' (end
The second closure for k'
is inside the first
closure but we still have to count it.
We also have to identify all of the free variables for each
closure. Free variables are variables that are defined outside the
closure but referred to inside the closure. For the first closure,
variables k
, k'
, and v
are
free (marked with the (**)
in the code below):
fn body =>
let val f = fresh "f"
in
(**) k (Var f, fn rest => (**) k' (Fun (f, [(**) v], body, rest)))
end
For the second closure, k'
, f
,
v
, and body
are free:
fn rest => (**) k' (Fun ((**) f, [(**) v], (**) body, rest))
For both closures, we make a data constructor for the
K'
type that contains the free variables for the
respective closures:
datatype K' =
of {k': K', k: K, v: string}
K'_Lam1 of {k': K', f: string, v: string, body: exp}
| K'_Lam2 ...
For the App
branch, there is one k'
closure with free variables k'
, r
,
f
, and x
:
fn rest => (**) k' (App ((**) r, (**) f, [(**) x], rest))
We add another constructor to K'
:
of {r: string, f: string, x: value, k': K'} | K'_App1
For the Bop
branch, there is one k'
closure with free variables k'
, r
,
bop
, x
, and y
:
fn rest => (**) k' (Bop ((**) r, (**) bop, (**) x, (**) y, rest))
of {r: string, bop: L.bop, x: value, y: value, k': K'} | K'_Bop1
For the If
branch, we have three k'
closures:
| L.If (c, t, f) =>fn (c, k') =>
go c k' (let
val (j, p) = (fresh "j", fresh "p")
val jump = fn (v, k') => k' (Jump (j, SOME v))
val go' = fn e => fn f => go e f jump
in
(* closure 1 *) fn rest =>
k (Var p, (* closure 2 *) (fn t =>
go' t (* closure 3 *) (fn f =>
go' f
k' (Join (j, SOME p, rest, If (c, t, f))))))end)
Note that when counting the closures for this branch, we ignore
the closures in go'
because go' e f
is
just a alias for go e f jump
so the definition of
go'
is not necessary and can be inlined away.
The first closure has free variables t
,
f
, k'
, j
, p
,
and c
:
fn rest =>
(**) t (fn t =>
go' (**) f (fn f =>
go' (**) k' (Join ((**) j, SOME (**) p, rest, If ((**) c, t, f)))))
Since t
and f
are shadowed here we
are referring to the AST expressions, not the converted ANF
expressions.
The second closure has free variables f
,
k'
, j
, p
,
rest
, and c
:
fn t =>
(**) f (fn f =>
go' (**) k' (Join ((**) j, SOME (**) p, (**) rest, If ((**) c, t, f))))
And the third closure has free variables k'
,
j
, p
, rest
, c
,
and t
:
fn f =>
(**) k' (Join ((**) j, SOME (**) p, (**) rest, If ((**) c, (**) t, f)))
For this closure, t
refers to the converted ANF
expression instead of the AST expression.
This results in three new data constructors for
K'
:
of {t: L.exp, f: L.exp, k': K', j: string, p: string, c: value}
| K'_If1 of {f: L.exp, k': K', j: string, p: string, c: value, rest: exp}
| K'_If2 of {t: exp, k': K', j: string, p: string, c: value, rest: exp} | K'_If3
Finally, convertCPS
has a
(fn a => a)
that is passed as a k'
closure. Since that has no free variables, the constructor doesn’t
contain anything:
(* Initial fn a => a passed into go *) | K'_Convert
That’s it for the k'
closures. Now we have to add
the data constructors for the k
closures. We are
looking for closures that have a tuple as a parameter now.
The first one is in the Lam
branch with no free
variables:
fn (value, k') => k' (Halt value)) go body k' (
The App
branch has two k
closures
with free variables x
, k
for the first
closure, and f
, k
for the second
closure:
| L.App (f, x) =>(* closure 1 *) (fn (f, k') =>
go f k' (* closure 2 *) (fn (x, k') =>
go x k' case f of
Var f =>let val r = fresh "r"
in k (Var r, fn rest => k' (App (r, f, [x], rest)))
end
raise Fail "must apply named value")) | _ =>
The Bop
branch has two k
closures
with free variables y
, bop
,
k
for the first closure, and x
,
bop
, k
for the second closure:
| L.Bop (bop, x, y) =>(* closure 1 *) (fn (x, k') =>
go x k' (* closure 2 *) (fn (y, k') =>
go y k' let val r = fresh "r"
in k (Var r, fn rest => k' (Bop (r, bop, x, y, rest)))
end))
And the If
branch has two k
closures
with free variables t
, f
, k
for the first closure and j
for the second
closure:
| L.If (c, t, f) =>(* closure 1 *) (fn (c, k') =>
go c k' let
val (j, p) = (fresh "j", fresh "p")
val jump = (* closure 2 *) fn (v, k') => k' (Jump (j, SOME v))
val go' = fn e => fn f => go e f jump
in
fn rest =>
k (Var p, fn t =>
go' t (fn f =>
go' f (
k' (Join (j, SOME p, rest, If (c, t, f))))))end)
In convertCPS
, we pass in a
(fn (v, k) => k (Halt v))
closure which is exactly
the same as the closure passed in the Lam1
branch so
we don’t need to add another constructor.
Now that we filled out the constructors for K
and
K'
we can rewrite the cases in go
so
that all calls to k (a, b)
are replaced with
applyK k a b
, all calls to k' a
are
replaced with applyK' k' a
, and all closures passed
in are replaced with the corresponding data constructor for
k
or k'
.
fun go (exp: L.exp) (k': K') (k: K) : exp =
case exp of
L.Int i => applyK k (Int i) k'
| L.Var v => applyK k (Var v) k'
| L.Lam (v, body) => go body (K'_Lam1 {k' = k', k = k, v = v}) K_Lam1
| L.App (f, x) => go f k' (K_App1 {x = x, k = k})
| L.Bop (bop, x, y) => go x k' (K_Bop1 {y = y, bop = bop, k = k}) | L.If (c, t, f) => go c k' (K_If1 {t = t, f = f, k = k})
We don’t have to care that closures are nested in each other,
we only pass in the corresponding data constructor for the topmost
closure. The nested closures will be handled in the body of
applyK
or applyK'
.
Now we do the same thing for applyK'
and
applyK
.
Starting with applyK'
, the closure for
K'_Convert
is (fn a => a)
, which
becomes:
and applyK' K'_Convert exp = exp
The closure for the first closure in the Lam
branch is:
fn body =>
let val f = fresh "f"
in k (Var f, fn rest => k' (Fun (f, [v], body, rest)))
end
So the corresponding applyK'
branch becomes:
| applyK' (K'_Lam1 {k', k, v}) body =let val f = fresh "f"
in applyK k (Var f) (K'_Lam2 {k' = k', f = f, v = v, body = body})
end
The nested second closure in the Lam
branch
is:
fn rest => k' (Fun (f, [v], body, rest))
Which becomes:
| applyK' (K'_Lam2 {k', f, v, body}) rest = applyK' k' (Fun (f, [v], body, rest))
Because each closure case only handles its own body ignoring
nesting, the total lines of code for the defunctionalized case
isn’t significantly greater than the normal tail recursive one. Of
course, the defunctionalized version is much harder to understand.
The final code after handling all of the applyK
and
applyK'
cases is shown below:
local
fun go (exp: L.exp) (k': K') (k: K) : exp =
case exp of
L.Int i => applyK k (Int i) k'
| L.Var v => applyK k (Var v) k'
| L.Lam (v, body) => go body (K'_Lam1 {k' = k', k = k, v = v}) K_Lam1
| L.App (f, x) => go f k' (K_App1 {x = x, k = k})
| L.Bop (bop, x, y) => go x k' (K_Bop1 {y = y, bop = bop, k = k})
| L.If (c, t, f) => go c k' (K_If1 {t = t, f = f, k = k})and applyK' K'_Convert exp = exp
| applyK' (K'_Lam1 {k', k, v}) body =let val f = fresh "f"
in applyK k (Var f) (K'_Lam2 {k' = k', f = f, v = v, body = body})
end
| applyK' (K'_Lam2 {k', f, v, body}) rest =
applyK' k' (Fun (f, [v], body, rest))
| applyK' (K'_App1 {r, f, x, k'}) rest =
applyK' k' (App (r, f, [x], rest))
| applyK' (K'_Bop1 {r, bop, x, y, k'}) rest =
applyK' k' (Bop (r, bop, x, y, rest))
| applyK' (K'_If1 {t, f, k', j, p, c}) rest =
go t (K'_If2 {f = f, k' = k', j = j, p = p, c = c, rest = rest})
(K_If2 {j = j})
| applyK' (K'_If2 {f, k', j, p, c, rest}) t =
go f (K'_If3 {t = t, k' = k', j = j, p = p, c = c, rest = rest})
(K_If2 {j = j})
| applyK' (K'_If3 {t, k', j, p, c, rest}) f =
applyK' k' (Join (j, SOME p, rest, If (c, t, f)))and applyK K_Lam1 value k' =
applyK' k' (Halt value)
| applyK (K_App1 {x, k}) f k' =
go x k' (K_App2 {f = f, k = k})
| applyK (K_App2 {f, k}) x k' =case f of
(
Var f =>let val r = fresh "r"
in applyK k (Var r) (K'_App1 {r = r, f = f, x = x, k' = k'})
end
raise Fail "must apply named value")
| _ =>
| applyK (K_Bop1 {y, bop, k}) x k' =
go y k' (K_Bop2 {x = x, bop = bop, k = k})
| applyK (K_Bop2 {x, bop, k}) y k' =let
val r = fresh "r"
in
applyK k (Var r) (K'_Bop1 {r = r, bop = bop, x = x, y = y, k' = k'})end
| applyK (K_If1 {t, f, k}) c k' =let
val (j, p) = (fresh "j", fresh "p")
in
applyK k (Var p) (K'_If1
{t = t, f = f, k' = k', j = j, p = p, c = c})end
| applyK (K_If2 {j}) v k' =
applyK' k' (Jump (j, SOME v))in val convertDefunc: L.exp -> exp = fn e => go e K'_Convert K_Lam1
end
There is one final thing we want to do before translating back
to C++. Let’s look at the datatypes for K
and
K'
again:
datatype K' =
(* Initial fn a => a passed into go *)
K'_Convert of {k': K', k: K, v: string}
| K'_Lam1 of {k': K', f: string, v: string, body: exp}
| K'_Lam2 of {r: string, f: string, x: value, k': K'}
| K'_App1 of {r: string, bop: L.bop, x: value, y: value, k': K'}
| K'_Bop1 of {t: L.exp, f: L.exp, k': K', j: string, p: string, c: value}
| K'_If1 of {f: L.exp, k': K', j: string, p: string, c: value, rest: exp}
| K'_If2 of {t: exp, k': K', j: string, p: string, c: value, rest: exp}
| K'_If3 and K =
K_Lam1of {x: L.exp, k: K}
| K_App1 of {f: value, k: K}
| K_App2 of {y: L.exp, bop: L.bop, k: K}
| K_Bop1 of {x: value, bop: L.bop, k: K}
| K_Bop2 of {t: L.exp, f: L.exp, k: K}
| K_If1 of {j: string} | K_If2
Inside almost every data constructor for K'
, it
has another value of type K'
inside of it as a free
variable. Data constructors for K
mostly have
K
as a free variable as well. If we model this in
C++, this would become a linked-list chain of
unique_ptr
s which is not very efficient and harder to
work with.
Instead, we can remove all of the recursive free variables for
K'
and model it as a stack of frames. The stack after
popping the topmost frame off of it is the free variable
k'
for the topmost continuation. Pushing a frame to
the stack is the same as creating a closure that wraps the
existing closure as a free variable. The K
type can
also be modeled as a stack in the same way. The cases
K'_Convert
and K_Lam1
are the cases
where the K
or K'
stack is empty.
This stack method can be efficiently modeled in C++ as a
dynamically resizable array like std::vector
. Right
now we will model the stack as a list of frames but we will
translate it to a vector when converting to C++. Here are the
transformed types for K
and K'
:
datatype K'Frame =
of {k: K, v: string}
K'_Lam1 of {f: string, v: string, body: exp}
| K'_Lam2 of {r: string, f: string, x: value}
| K'_App1 of {r: string, bop: L.bop, x: value, y: value}
| K'_Bop1 of {t: L.exp, f: L.exp, j: string, p: string, c: value}
| K'_If1 of {f: L.exp, j: string, p: string, c: value, rest: exp}
| K'_If2 of {t: exp, j: string, p: string, c: value, rest: exp}
| K'_If3 and KFrame =
of {x: L.exp}
K_App1 of {f: value}
| K_App2 of {y: L.exp, bop: L.bop}
| K_Bop1 of {x: value, bop: L.bop}
| K_Bop2 of {t: L.exp, f: L.exp}
| K_If1 of {j: string}
| K_If2 withtype K' = K'Frame list
and K = KFrame list
Now we rewrite the go
function so that when we
pass in a closure that wraps k
or k'
, we
push the frame with the non-recursive free variables to the stack.
So something like K'_Lam1 {k' = k', k = k, v = v}
becomes K'_Lam1 {k = k, v = v} :: k'
:
fun go (exp: L.exp) (k': K') (k: K) : exp =
case exp of
L.Int i => applyK k (Int i) k'
| L.Var v => applyK k (Var v) k'
| L.Lam (v, body) => go body (K'_Lam1 {k = k, v = v} :: k') []
| L.App (f, x) => go f k' (K_App1 {x = x} :: k)
| L.Bop (bop, x, y) => go x k' (K_Bop1 {y = y, bop = bop} :: k) | L.If (c, t, f) => go c k' (K_If1 {t = t, f = f} :: k)
[]
is substituted for K_Lam1
and
K'_Convert
.
When rewriting the applyK
and applyK'
functions, we destruct the K
or K'
stack
and the rest of the list is the free variable for k
or k'
. So something like
K'_Lam2 {k', f, v, body}
becomes
K'_Lam2 {f, v, body} :: k'
when pattern matching:
and applyK' [] (exp: exp) = exp
| applyK' (K'_Lam1 {k, v} :: k') body =let val f = fresh "f"
in applyK k (Var f) (K'_Lam2 {f = f, v = v, body = body} :: k')
end
| applyK' (K'_Lam2 {f, v, body} :: k') rest =
applyK' k' (Fun (f, [v], body, rest))
| applyK' (K'_App1 {r, f, x} :: k') rest =
applyK' k' (App (r, f, [x], rest))
| applyK' (K'_Bop1 {r, bop, x, y} :: k') rest =
applyK' k' (Bop (r, bop, x, y, rest))
| applyK' (K'_If1 {t, f, j, p, c} :: k') rest =
go t (K'_If2 {f = f, j = j, p = p, c = c, rest = rest} :: k')
[K_If2 {j = j}]
| applyK' (K'_If2 {f, j, p, c, rest} :: k') t =
go f (K'_If3 {t = t, j = j, p = p, c = c, rest = rest} :: k')
[K_If2 {j = j}]
| applyK' (K'_If3 {t, j, p, c, rest} :: k') f =
applyK' k' (Join (j, SOME p, rest, If (c, t, f)))and applyK [] value k' =
applyK' k' (Halt value)
| applyK (K_App1 {x} :: k) f k' =
go x k' (K_App2 {f = f} :: k)
| applyK (K_App2 {f} :: k) x k' =case f of
(
Var f =>let val r = fresh "r"
in applyK k (Var r) (K'_App1 {r = r, f = f, x = x} :: k')
end
raise Fail "must apply named value")
| _ =>
| applyK (K_Bop1 {y, bop} :: k) x k' =
go y k' (K_Bop2 {x = x, bop = bop} :: k)
| applyK (K_Bop2 {x, bop} :: k) y k' =let val r = fresh "r"
in applyK k (Var r) (K'_Bop1 {r = r, bop = bop, x = x, y = y} :: k')
end
| applyK (K_If1 {t, f} :: k) c k' =let val (j, p) = (fresh "j", fresh "p")
in applyK k (Var p) (K'_If1 {t = t, f = f, j = j, p = p, c = c} :: k')
end
| applyK (K_If2 {j} :: _) v k' = applyK' k' (Jump (j, SOME v))
Finally, convertDefunc
becomes
val convertDefunc: L.exp -> exp = fn e => go e [] []
since it is called with both stacks empty initially.
The first thing when translating our Standard ML code to C++ is
translating the algebraic data types for the continuations. This
can be done by encoding every data constructor as a C++ struct,
and encoding KFrame
and K2Frame
as a
std::variant
of the structs. Then K
is
an alias for a std::vector
of KFrame
s
and K2
is an alias for a std::vector
of
K2Frame
s. The translated code for the data types is
shown below:
struct KFrame;
struct K2Frame;
using K = std::vector<KFrame>;
using K2 = std::vector<K2Frame>;
struct K2_Lam1 {
;
K kstd::string v;
};
struct K2_Lam2 {
std::string f, v;
std::unique_ptr<Exp> body;
};
struct K2_App1 {
std::string r, f;
;
Value x};
struct K2_Bop1 {
std::string r;
::Bop bop;
ast, y;
Value x};
struct K2_If1 {
::Exp &t;
ast::Exp &f;
aststd::string j, p;
;
Value c};
struct K2_If2 {
::Exp &f;
aststd::string j, p;
;
Value cstd::unique_ptr<Exp> rest;
};
struct K2_If3 {
std::unique_ptr<Exp> t;
std::string j, p;
;
Value cstd::unique_ptr<Exp> rest;
};
struct K2Frame : public std::variant<K2_Lam1, K2_Lam2, K2_App1, K2_Bop1, K2_If1,
, K2_If3> {
K2_If2using variant::variant;
};
struct K_App1 {
::Exp &x;
ast};
struct K_App2 {
;
Value f};
struct K_Bop1 {
::Exp &y;
ast::Bop bop;
ast};
struct K_Bop2 {
;
Value x::Bop bop;
ast};
struct K_If1 {
::Exp &t;
ast::Exp &f;
ast};
struct K_If2 {
std::string j;
};
struct KFrame
: public std::variant<K_App1, K_App2, K_Bop1, K_Bop2, K_If1, K_If2> {
using variant::variant;
};
Now we need to encode the three tail recursive functions
applyK
, applyK'
and go
into
a single loop body. We do this by writing an infinite loop and
having a switch inside that dispatches to the right label:
std::unique_ptr<Exp> convert(ast::Exp &root) {
// ... Combined parameters for apply_k2, apply_k, and go normalized ...
enum { APPLY_K2, APPLY_K, GO } dispatch = GO;
while (true) {
switch (dispatch) {
case APPLY_K2: {
// ... translated code for function `applyK'` ...
break;
}
case APPLY_K: {
// ... translated code for function `applyK` ...
break;
}
case GO: {
// ... translated code for function `go` ...
break;
}
}
}
return nullptr;
}
When tail calling, the function frame in the stack gets popped before jumping to the next function, so everything outside of the parameters to the tail call is “forgotten”. Because of that, we only need to define a union of all function parameters as variables outside the loop and when doing a tail call we destructively overwrite the variables that are the parameters and set the dispatch to the label of the next function.
go
takes in aast::Exp*
(we do not need to own the passed in AST expression),K
, andK2
applyK'
takes in aK2
and astd::unique_ptr<anf::Exp>
applyK
takes in aK
,anf::Value
, andK2
The union of these parameters is a ast::Exp*
,
K
, K2
,
std::unique_ptr<anf::Exp>
, and a
Value
. So these variables are defined outside the
infinite loop:
::Exp *go_exp = &root;
aststd::unique_ptr<anf::Exp> k2_exp;
;
K k;
K2 k2; Value value
Now to handle the cases for applyK
,
applyK'
, and go
. Let’s start with
go
. The body for go
simply visits the
go_exp
variable and handles every possible expression
type:
case GO:
std::visit(
{
overloaded[&](ast::IntExp &exp) {
= IntValue{exp.value};
value = APPLY_K;
dispatch },
[&](ast::VarExp &exp) {
= VarValue{exp.name};
value = APPLY_K;
dispatch },
// ... rest of the cases ...
},
*go_exp);
break;
The first two cases are filled in, which correspond to the equivalent code in Standard ML:
L.Int i => applyK k (Int i) k' | L.Var v => applyK k (Var v) k'
k
and k'
are not changed in the
function so they are not modified. The value
variable
is overwritten to IntValue
or VarValue
.
Then we set dispatch to APPLY_K
to simulate “calling”
the applyK
function since the switch statement will
jump to the APPLY_K
label when the code goes back
around to the start of the loop.
Let’s apply the same process to the LamExp
branch:
| L.Lam (v, body) => go body (K'_Lam1 {k = k, v = v} :: k') []
Since go
is called recursively inside
go
, dispatch
doesn’t need to be
modified. However go_exp
, k
, and
k'
need to be modified. First we set
go_exp
to the expression’s body as a pointer. Then we
swap the k
variable with an empty vector and put its
old value into oldK
. We mentioned earlier that we
will convert consing onto a list in Standard ML to pushing to the
end of a vector in C++ so we move oldK
into a
K2_Lam1
type and then push it to the back of
k2
. We can do this without having to construct an
intermediate struct using .emplace_back()
and
std::in_place_type
:
[&](ast::LamExp &exp) {
= exp.body.get();
go_exp ;
K oldK.swap(oldK);
k.emplace_back(std::in_place_type<K2_Lam1>, std::move(oldK),
k2.param);
exp},
The rest of the cases set go_exp
to an expression
child, push to the back of k
and recurse with
go
:
| L.App (f, x) => go f k' (K_App1 {x = x} :: k)
| L.Bop (bop, x, y) => go x k' (K_Bop1 {y = y, bop = bop} :: k) | L.If (c, t, f) => go c k' (K_If1 {t = t, f = f} :: k)
[&](ast::AppExp &exp) {
= exp.fn.get();
go_exp .emplace_back(std::in_place_type<K_App1>, *exp.arg);
k},
[&](ast::BopExp &exp) {
= exp.arg1.get();
go_exp .emplace_back(std::in_place_type<K_Bop1>, *exp.arg2, exp.bop);
k},
[&](ast::IfExp &exp) {
= exp.cond.get();
go_exp .emplace_back(std::in_place_type<K_If1>, *exp.then, *exp.els);
k},
For the applyK
branch, we first check if
k
is empty. If it is, they we handle the empty list
case:
applyK [] value k' = applyK' k' (Halt value)
Otherwise we pop the last frame of the vector and handle all
the possible KFrame
variants with
std::visit
. This is equivalent to the Standard ML
code that pattern matches on the list of frames:
case APPLY_K: {
if (k.empty()) {
= make(HaltExp{value});
k2_exp = APPLY_K2;
dispatch continue;
}
auto frame = std::move(k.back());
.pop_back();
kstd::visit(
{
overloaded// ... cases for KFrame variants ...
},
);
framebreak;
}
Now we start filling in each KFrame case. Starting with
K_App1
, it calls go
with the frame’s
expression and with K_App2
pushed to
k
:
[&](K_App1 &frame) {
= &frame.x;
go_exp .emplace_back(std::in_place_type<K_App2>, std::move(value));
k= GO;
dispatch },
The K_App2
case pattern matches on the value
passed into K_App2
to check if the function to apply
is a named variable. To do this we use a nested
std::visit
over Value
s:
[&](K_App2 &frame) {
std::visit(overloaded{[&](VarValue &f) {
auto r = fresh();
.emplace_back(
k2std::in_place_type<K2_App1>, r,
.var, std::move(value));
f= VarValue{r};
value },
[](auto &) {
throw std::runtime_error(
"must apply named value");
}},
.f);
frame},
The K_Bop1
case calls go
on the
second parameter of the binop and pushes K_Bop2
to
k
:
[&](K_Bop1 &frame) {
= &frame.y;
go_exp .emplace_back(std::in_place_type<K_Bop2>, std::move(value),
k.bop);
frame= GO;
dispatch },
The next two cases K_Bop2
and K_If1
push to k2
and recurse with applyK
applied to the next k
and a fresh variable. Since
k
was already popped before, it doesn’t have to be
modified in these cases:
[&](K_Bop2 &frame) {
auto r = fresh();
.emplace_back(std::in_place_type<K2_Bop1>, r, frame.bop,
k2std::move(frame.x), std::move(value));
= VarValue{r};
value },
[&](K_If1 &frame) {
auto j = fresh();
auto p = fresh();
.emplace_back(std::in_place_type<K2_If1>, frame.t, frame.f,
k2std::move(j), p, std::move(value));
= VarValue{p};
value },
We have to be careful to only assign value
after
moving the old value into the frame pushed into k2
.
Mixing up the order of modifications can cause the wrong value to
be in the frame.
The last case K_If2
calls applyK'
with a jump expression without pushing to k2
.
applyK'
doesn’t use k
,
go_exp
, or value
but there is no need to
clear out these variables; they will just be ignored in all the
applyK'
cases.
[&](K_If2 &frame) {
= make(JumpExp{.joinName = std::move(frame.j),
k2_exp .slotValue = {std::move(value)}});
= APPLY_K2;
dispatch },
The applyK'
structure is similar to the structure
of applyK
in that it first checks and handles the
case where k2
is empty and otherwise pops the last
frame off of k2
and visits all variants of it. The
main difference is that when k2
is empty the final
ANF expression is returned, breaking out of the whole state
machine loop.
case APPLY_K2: {
if (k2.empty()) {
return k2_exp;
}
auto frame = std::move(k2.back());
.pop_back();
k2std::visit(
{
overloaded// ... cases for K2Frame variants ...
},
);
framebreak;
}
In the first case K2_Lam1
, applyK
is
called with the stack of frames held inside k2
’s
frame. The old value of k
is discarded, which is fine
because k
is forgotten in the applyK'
context anyway.
[&](K2_Lam1 &frame) {
auto f = fresh();
= std::move(frame.k);
k = VarValue{f};
value .emplace_back(std::in_place_type<K2_Lam2>, f, frame.v,
k2std::move(k2_exp));
= APPLY_K;
dispatch },
The next three cases, K2_Lam2
,
K2_App1
, and K2_Bop1
recursively calls
itself with its expression wrapped in a larger expression that
also contains parts of the variables in the frame.
[&](K2_Lam2 &frame) {
= make(FunExp{.name = std::move(frame.f),
k2_exp .params = {std::move(frame.v)},
.body = std::move(frame.body),
.rest = std::move(k2_exp)});
},
[&](K2_App1 &frame) {
= make(AppExp{.name = std::move(frame.r),
k2_exp .funName = std::move(frame.f),
.paramValues = {std::move(frame.x)},
.rest = std::move(k2_exp)});
},
[&](K2_Bop1 &frame) {
= make(BopExp{.name = std::move(frame.r),
k2_exp .bop = frame.bop,
.param1 = std::move(frame.x),
.param2 = std::move(frame.y),
.rest = std::move(k2_exp)});
},
The next two cases K2_If1
and K2_If2
call go
with k
having only one element
in the stack. This is done by clearing the old value of
k
and pushing a single frame.
[&](K2_If1 &frame) {
= &frame.t;
go_exp .emplace_back(std::in_place_type<K2_If2>, frame.f, frame.j,
k2std::move(frame.p), std::move(frame.c),
std::move(k2_exp));
.clear();
k.emplace_back(std::in_place_type<K_If2>, frame.j);
k= GO;
dispatch },
[&](K2_If2 &frame) {
= &frame.f;
go_exp .emplace_back(std::in_place_type<K2_If3>, std::move(k2_exp),
k2.j, std::move(frame.p), std::move(frame.c),
framestd::move(frame.rest));
.clear();
k.emplace_back(std::in_place_type<K_If2>, frame.j);
k= GO;
dispatch },
The last case, K2_If3
recursively calls itself
with its expression wrapped in a join and a if expression
containing the rest of the variables in the frame.
[&](K2_If3 &frame) {
= make(JoinExp{
k2_exp .name = std::move(frame.j),
.slot = {std::move(frame.p)},
.body = std::move(frame.rest),
.rest = make(IfExp{.cond = std::move(frame.c),
.thenBranch = std::move(frame.t),
.elseBranch = std::move(k2_exp)})});
},
With this, the ANF conversion function is complete. The full code can be seen here.
There are some ways to optimize this implementation further.
Instead of encoding the conversion as an infinite loop with a
switch statement to dispatch to the right function, we could use
computed goto to jump to the relevant label. We could also use
clang’s musttail
or Rust’s explicit tail calls to
dispatch between the go
, applyK
and
applyK'
cases, since at that point each function can
have the same type signature. I chose the loop and switch method
for this post so I can show that defunctionalization can work with
any imperative language with a loop construct.
Conclusion
We were able to write expressive code for doing ANF conversion in Standard ML, a functional language, and through a series of mostly mechanical transformations, convert it into stack-safe code in C++. This technique can also be used to generate code in other less-expressive languages like C, Rust, Java, Go, Python, etc. Unlike other methods like trampolining, the resulting code is directly expressed as a loop with little obvious performance pitfalls. I think CPS conversion and defunctionalization are useful techniques to know in order to reliably solve functional programming problems in languages that are more likely to be used in jobs.